采用主流JAVA开源框架技术,微服务架构、SAAS模式
前端采用Vue、Element UI
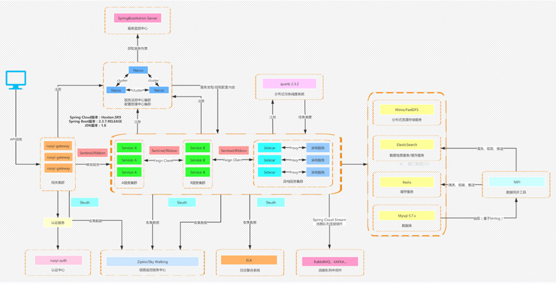
后端采用Spring Boot、Cloud alibaba、Nacos、Redis
权限认证使用Jwt,支持多终端认证系统
支持加载动态权限菜单,多方式轻松实现权限控制。
高效率开发,使用代码生成器可以一键生成单据代码。
标准的文档接口系统。
Loading...
采用主流JAVA开源框架技术,微服务架构、SAAS模式
前端采用Vue、Element UI
后端采用Spring Boot、Cloud alibaba、Nacos、Redis
权限认证使用Jwt,支持多终端认证系统
支持加载动态权限菜单,多方式轻松实现权限控制。
高效率开发,使用代码生成器可以一键生成单据代码。
标准的文档接口系统。
1、IDEA后端项目代码框架:
2、VSCODE前端项目代码框架:
3、UNAPP移动端项目代码框架:
系统提供自动单据生成功能,数据库完成表创建后通过系统一键生成前后端所有代码,复制代码到系统对应目录即可编译运行。
自动生成单据常规功能,包括上下游数据回填、物料选择等
针对不同的行业可以进行参数灵活适配,打造支持多行业的应用
系统依据模块进行划分接口,所有业务功能规范化的接口文档、接口测试和模拟
升阳软件,致力于中小企业数字化工厂建设,以互联网云技术为基础、开源框架平台为支撑打造全流程、高效率、低成本的ERP系统。